澳洲幸运8 赔偿影响金额低于5%,国投白银LOF复牌高开,盘中一度波及涨停

热门栏目
自选股
数据中心
行情中心
资金流向
模拟交游
客户端
2月24日,国投白银LOF复牌高开,盘中一度波及涨停。放手13时10分,国投白银LOF涨幅8.47%,报3.060元,溢价率38.40%。
雪球截图
据悉,为顶住高溢价风险,国投白银LOF本日开市起至10:30临时停牌,10:30后规复宽泛交游,这亦然其近期为保险投资者利益采用的针对性风控时势之一。
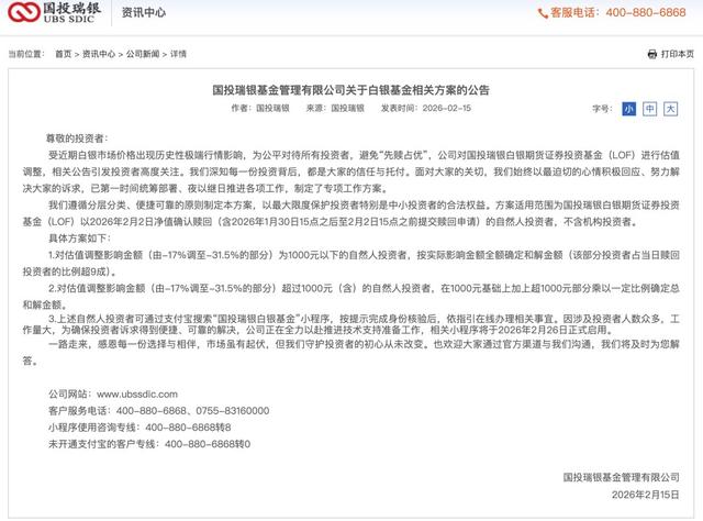
2月15日,国投瑞银基金治理有限公司庄重发布《对于白银基金联系决策的公告》,为国投白银LOF受损投资者无情分层赔偿决策。
具体来看,赔偿对象为1月30日15:00后至2月2日15:00前提交赎回请求、且以2月2日基金净值阐述赎回的当然东谈主投资者(不含机构投资者),赔偿资金一起开头于基金公司自有风险准备金,不占用基金财富,保险其他握有东谈主职权不受影响。
其中,对估值调整影响金额(由-17%调至-31.5%的部分)为1000元以下的当然东谈主投资者,按执行影响金额全额细则妥协金额。据先容,该部分投资者占当日赎回投资者的比例超9成。对估值调整影响金额(由-17%调至-31.5%的部分)杰出1000元(含)的当然东谈主投资者,在1000元基础上加上杰出1000元部分乘以一定比例细则总数解金额。
国投瑞银网站截图
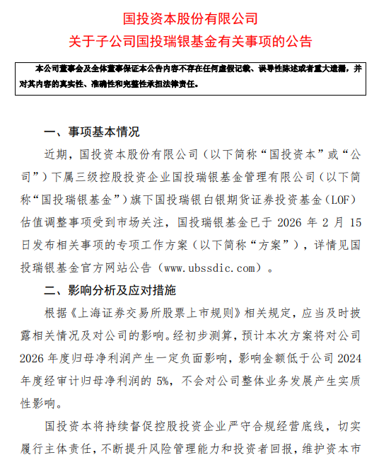
另据上交所网站音书,2月24日,国投瑞银基金母公司国投老本股份有限公司发布公告,就本次赔偿决策对公司功绩的潜在影响进行证明。
公告示意,亚搏经初步测算,展望本次决策将对公司2026年度归母净利润产生一定负面影响,影响金额低于公司2024年度经审计归母净利润的5%,不会对公司全体业务发展产生执行性影响。国投老本同期示意,将督促国投瑞银严守合规、莳植风控智商。
国投老本公告截图
此前,2月2日晚间,国投瑞银白银LOF在更新净值后,从上一交游日的3.2838元“跳水”至2.2494元,单日跌幅达31.5%,创公募基金单日下落历史记录,激励商场争议。
在此之前,幸运澳洲8官方开奖国内上期所白银期货受±17%涨跌停板适度封死跌停,但1月30日(周五)海外白银商场(COMEX、伦敦银现等)因无涨跌幅适度,单日暴跌超25%,本事基金因终点波动于1月30日起停牌,直至2月2日开市复牌。于是本周一(2月2日)国投瑞银公告,决定参考白银期货海外主要商场的价钱变动幅度,意味着下落将杰出17%的跌停板,公论哗然。
很多投资者纷繁示意,国投瑞银是在当天收盘后才发布估值调整公告况且当日立即胜仗,导致他们“亏空惨重”。随后,投资者们通过中国证监会官网、黑猫投诉 【下载黑猫投诉客户端】等平台对国投瑞银基金进行投诉,引起庸碌眷注。
2月6日,国投白银LOF开盘跌停,这已是该基金不息第五个交游日跌停。放手当日收盘,该基金封单金额近23亿元,成交额超2亿元,溢价率仍高达28.73%。此前四个交游日通常呈现访佛走势,逐日封单金额均在27亿元以上。
同日,针对投资者眷注的问题,国投瑞银基金公告称,已拓荒职责小组,正在攥紧推敲制定联系职责决策,支柱投资者精真金不怕火地通过妥协、和洽、仲裁等渠谈或形貌照章科罚诉求,具体情况将另行公告。
据第一财经报谈,放手2月6日,仅在枉然保平台,“国投白银LOF私行记忆调整估值致损”的集体投诉量累计依然杰出1.76万条,杰出1.7万东谈主参与。
国投瑞银基金治理有限公司于2005年6月8日结伙拓荒,是境内第一家外方握股比例达49%的结伙基金公司。公司推动为国投泰康信赖有限公司(国度开发投资集团有限公司控股子公司)和瑞银集团(UBS AG),握股比例分歧为51%和49%。
国投瑞银白银期货LOF是国内唯独一只主要投资白银期货的LOF,主要投资于上期所白银期货合约。2025年基金四季报显露,放手2025年底,该基金握有沪白银2608、沪白银2606、沪白银2604、沪白银2602和沪白银2610等多个合约。
{jz:field.toptypename/}本文系不雅察者网独家稿件,未经授权,不得转载。
新浪合营大平台期货开户 安全快捷有保险
海量资讯、精确解读,尽在新浪财经APP
包袱剪辑:朱赫楠
